20November
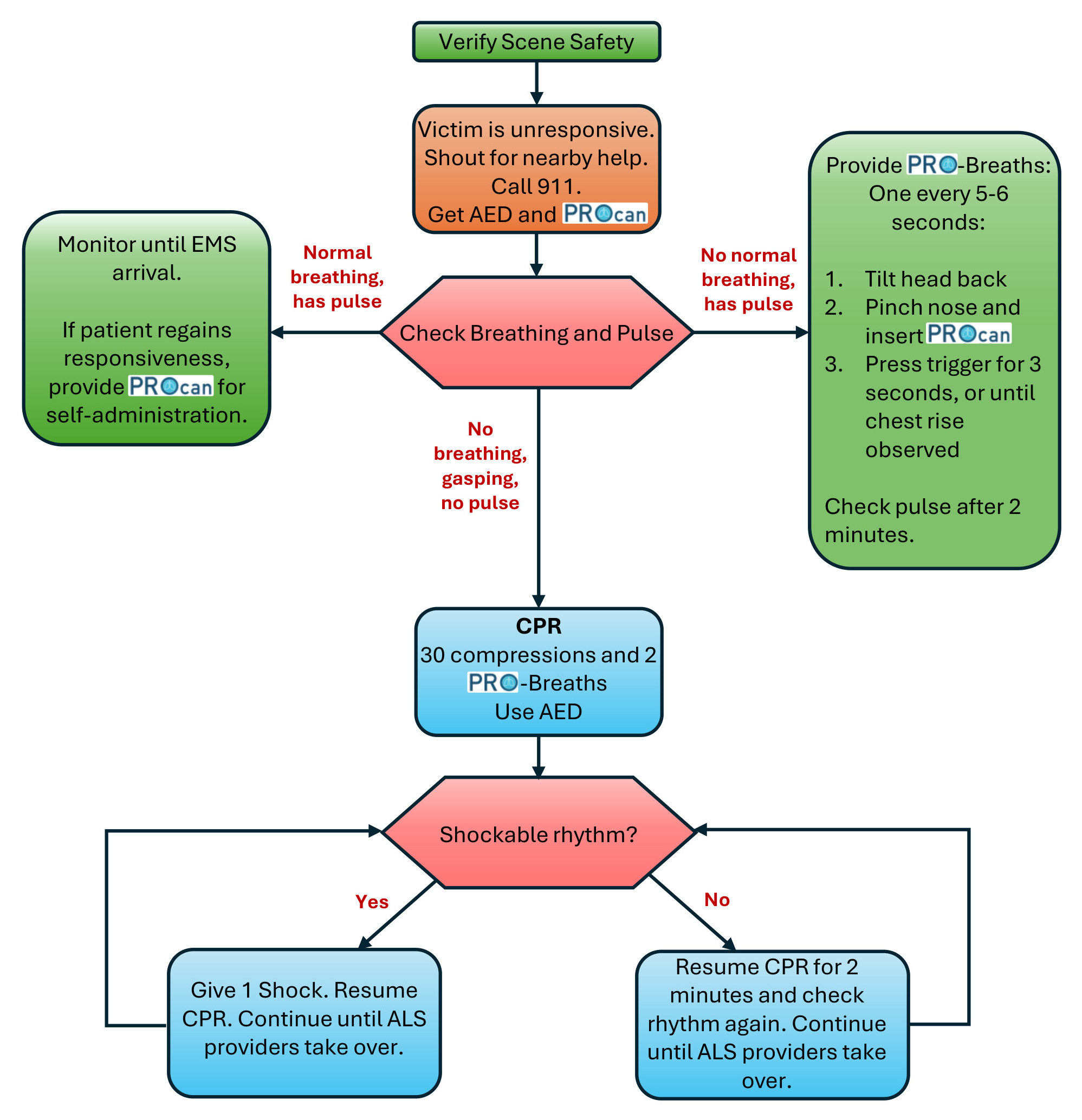
How PROcan fits into Emergency Response

Similar blogs
25November
The American Heart Association’s 2025 guidelines, for the first time, formally recognize and strongly emphasizes that ventilation quality plays a critical role during CPR and...
